工作动态

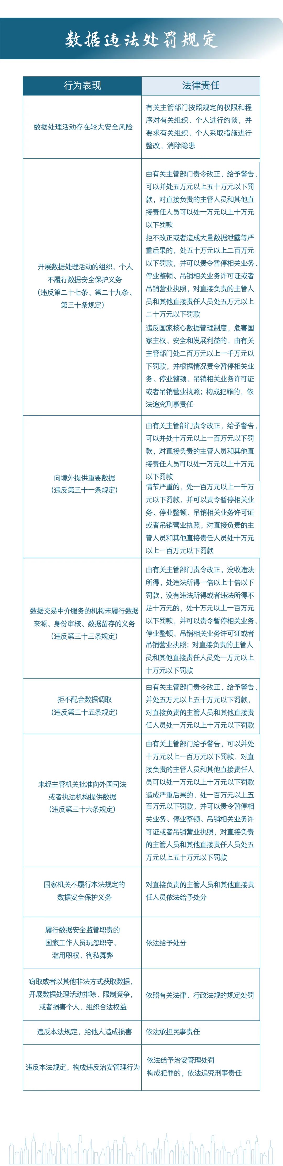
“4.15”全民国家安全教育日丨一图读懂《数据安全法》

发布日期:2026-04-15来源:国家安全部微信公众号

编者按:2026年4月15日,我们将迎来第十一个全民国家安全教育日,今年的主题是“统筹发展和安全,护航‘十五五’新征程”。在此,我们一同回顾《中华人民共和国数据安全法》,共同增强数据安全意识,筑牢数据安全堤坝,依法维护国家数据安全。